设为首页
加入收藏
首页
协会概况
政策信息
会员动态
会员风采
行业研究
商务诚信
数字·智创
联系我们
欢迎光临无锡市场网网站!
协会动态
协会动态
协会专栏
阅读专栏
您现在所在的位置:
通知公告
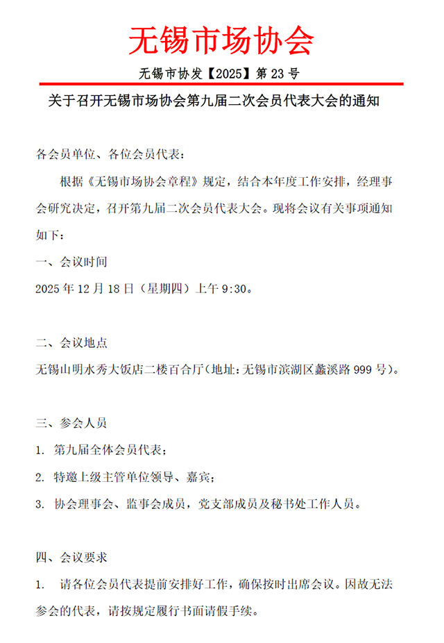
市协发【2025】第23号关于召开第九届二次会员代表大会的通知
上一篇: 无锡市协发【2025】第 22 号关于协助摸排海东市对口协作招商引资需求的通知
下一篇: 无锡市协发[2026]第1号"好得家好物购"年货节活动通知
备案编号:
苏ICP备13046921号-1
主办单位:无锡市市场指导委 无锡市场协会
版权所有:无锡市场协会
苏公网安备32021302002409号
地址:无锡市梁溪区解放南路709号408-410
电话:0510-82724586
你是第 个访问者